登陆网站
个人中心
免费测算
实用查询
今日运势
吉时查询
新旧历转换
黄道择日
万年历
经度查询
真太阳时
喜用神查询
计算虚岁
查星期几
闰年查询
余数计算器
民间术数
周公解梦
童子命查询
寿命计算器
八字精批
称骨歌
免费测算
生男生女
指纹预测
人品计算
清宫男女表
风水测算
禄马倒断病
提问占事
麻衣神数
通勤族运程
每日一卦
六爻起卦
金钱卦
梅花易数
求签祈福
月老灵签
观音灵签
黄大仙灵签
吕祖灵签
关圣帝灵签
妈祖灵签
诸葛神数
在线祈福
许愿树
在线排盘
八字排盘
六壬排盘
金口诀
奇门遁甲
玄空飞星
紫微斗数
六爻排盘
梅花易数
太乙起课
小成图
财运测算
金钱卦
三世书测财运
六爻预测
数字预测
手机预测
车牌预测
QQ预测
电话预测
身份证预测
域名预测
合婚配对
八字合婚
八字断婚姻
星座配对
生肖配对
血型配对
QQ配对
姓名配对
名字关系
姓名玄机
宝宝取名
姓名打分
百家姓大全
公司测名
姓名五格
名字关系
手相面相
指纹运势
面痣有玄机
男女面部墨痣
眼形看性格
男性身体墨痣
女性身体黑痣
生肖星座
每日运程
十二星座运势
生肖运程
生日书
生日花
塔罗牌
传统预测
眼跳预测
面热预测
打喷嚏预测
心惊预测
耳鸣预测
耳热预测
犬吠预测
衣留预测
火逸预测
肉颤预测
釜鸣预测
鹊噪预测
网站其他
咨询平台
商城系统
文章系统
登陆咨询平台
文章系统
当前位置:
首页
>
文章系统
﹥
命理
﹥
点这里查看更多其它 下一页
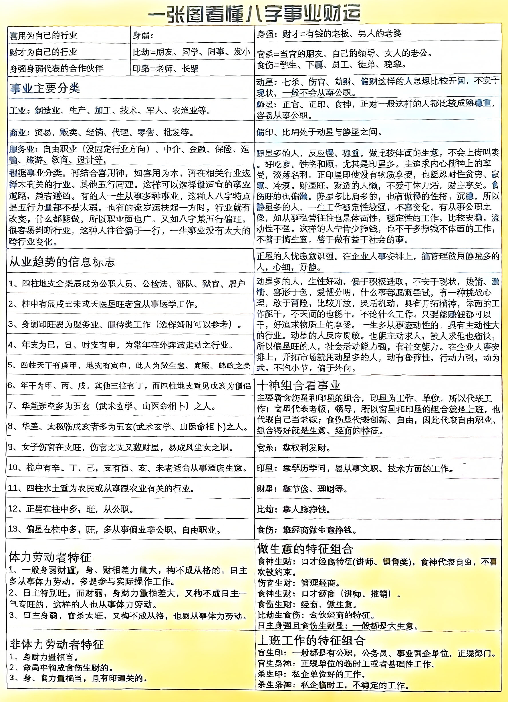
详细八字看婚姻,事业,财运,疾病。
来源:网络 热度:605℃ 2025/7/22 10:13:16
上一篇:
《毒蛇咬伤仙方》碑
下一篇:
算命口诀五十条
Copyright 2014-2025 All Rights Reserved
联系方式QQ597969937
关于我们
在线留言
在线QQ
清除痕迹
评论
167
人次(已核
75
条)
当前页面执行的时间:0.09秒